Em 2015 atuei numa empresa que desenvolvia soluções para o segmento de rastreamento de veículos, dentre as muitas áreas da empresa, atuei no departamento de Negócios da empresa ao lado de figuras como analistas de negócios, desenvolvedor front-end e outro UX Designer. Tínhamos como premissa a análise de melhorias a serem implantadas no software de rastreamento, novos negócios e aplicações web a serem desenvolvidas.
Um dos primeiros projetos em que atuei, foi o desenvolvimento de um novo módulo no sistema para o segmento de coleta de resíduos, que contava com duas aplicações sendo uma web e outra mobile. A necessidade partiu do cliente e a empresa optou por desenvolver a ferramenta sob a premissa de sua escalabilidade.
Foi quando tive a oportunidade de me aprofundar num segmento e operação das quais nunca havia tido contato anteriormente, ou seja, rastreamento x coleta de lixo. Para isso, utilizamos diferentes técnicas e ferramentas de UX Design como forma de imersão na problemática do projeto e levantamento de ideias e possíveis soluções.
O intuito era desenvolver um sistema na qual um centro de operações conseguiria abrir, por meio de uma aplicação web, chamados que na prática eram pedidos de limpeza em locais nos quais se fazia necessário. Esses chamados eram abertos à pedido de prefeituras, licitações ou pela própria população que via call center entrava em contato solicitando a remoção de entulhos e demais resíduos a serem recolhidos.
Tais chamados futuramente eram direcionados à um aplicativo mobile dos fiscais que já em campo acompanhavam a equipe de limpeza, fotografando e evidenciando o trabalho que era executado. Posteriormente as fotos e demais informações eram enviadas ao sistema por meio do aplicativo, concluindo assim os chamados abertos pelo centro operacional.
O método escolhido para guiar o projeto durante sua fase de concepção foi o double diamond, basicamente dividido em duas fases, sendo a primeira estratégica, partindo do entendimento do projeto, pesquisas e síntese e uma segunda etapa de implementação, período de ideação nas quais hipóteses são geradas, prototipadas e validadas.

BROW, Tim. Design Thinking: uma metodologia poderosa para decretar o fim das velhas ideias.
1. Entendimento do negócio

Na primeira etapa do projeto realizamos diversas reuniões com o cliente em Campo dos Goytcases no Rio de Janeiro. Tais reuniões foram realizadas via skype e por meio delas o cliente nos apresentou o sistema utilizada até o momento, suas expectativas e como funcionava a operação de fiscalização da coleta.
As reuniões foram tratadas como pesquisa, dessa forma, criamos um roteiro de perguntas antes de cada reunião com o intuito de direcionar e focar nos pontos mais obscuros do projeto.

Questões levantadas e abordadas durante as reuniões eram pré selecionadas e tabuladas ao final de cada encontro.
Ao final de cada encontro, utilizando um painel CSD (painel com três colunas correspondente à Certeza, Suposições e Dúvidas) tabulamos as informações recebidas em post-it como forma de testar se todos os dados eram claros o bastante para avançar para uma etapa de ideação ou se ainda estávamos mais intuindo sobre algo ou realmente estava claro. Além disso, por meio da coluna dúvidas tínhamos sempre um roteiro pré criado para a próxima reunião.

Painel CSD concebido durante a fase estratégica do projeto.
Também foram planilhadas e listadas as funcionalidades necessárias a serem desenvolvidas:

Planilha de funcionalidades, diferenciando web e mobile para pontuação e estimativa do projeto.
Com os dados mais técnicos em mãos, decidimos criar personas como forma de se aproximar do usuário e entender a necessidade de cada usuário bem como seu papel dentro da empresa:

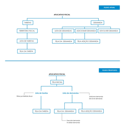
Fluxogramas navegacionais foram criados para compressão da profundidade e facilidade de navegação de ambas aplicações:

2. Ideação
Já na fase de síntese e ideação, mindmaps, wireframes e diagramas foram criados para testar ideias colaborativamente.

Conforme íamos avançando e amadurecendo as ideias propostas sentia-se a necessidade de um protótipo mais fiel à realidade, sempre testando as ideias juntamente ao cliente (aproximando o mesmo ao desenvolvimento e concepção da solução) e equipe de desenvolvimento bem como coletando e tabulando os feedbacks.

Exemplo da tela inicial da aplicação web na qual o usuário tinha a disposição o mapa e listagem de demandas em execução em campo.
O desenvolvimento do projeto foi feito de forma incremental, utilizando o framework scrum que auxiliou na organização e maturação da solução. O cliente e P.O (product owner) estabeleceram as prioridades e um MVP (minimo viável projetável) para que as expectativas estivessem alinhadas e visando a otimização do tempo e recursos. Como documentação utilizamos formatos mais sucintos como Gherkins e a boa e velha comunicação por meio de daily meetings, planning, retrospective e review (eventos propostos pelo scrum).

Incrementos do produto desenvolvido.
Conheça abaixo a aplicação criada:

Mapas e camadas de visualização, que permitem o centro operacional identificar claramente a região de atuação de cada fiscal.


Janela para abertura de chamados de fácil interação.

Tela de agendamento de tarefas a serem executadas pelas equipes de limpeza.

Relatórios gerados pelo sistema.
Curtiu? deixe seu comentário